Description
Recombinant Human TROP-2/TACSTD2 Protein
The Recombinant Human TROP-2/TACSTD2 Protein is a biologically active recombinant protein that plays a significant role in various cellular processes and signaling pathways in human biology. This protein is widely employed in immunological research, cell biology studies, protein-protein interaction analyses, and therapeutic development, providing researchers with a reliable tool for investigating TROP-2/TACSTD2 function and its implications in health and disease.
This product (SKU: RPCB0486) is produced using HEK293 cells and features a C-hFc tag for convenient detection and purification. The protein exhibits a calculated molecular weight of 54.6 kDa with an observed molecular weight of 60-70 kDa under denaturing conditions, achieving ≥ 95 % as determined by SDS-PAGE;≥ 95 % as determined by HPLC., ensuring exceptional quality and consistency for research applications.
Key Features
| High Purity by Affinity Chromatography | |
| Mammalian & Bacterial Expression Systems | |
| High lot-to-lot consistency via strict QC |
| Product Name: | Recombinant Human TROP-2/TACSTD2 Protein |
| SKU: | RPCB0486 |
| Size: | 100 μg |
| Reactivity: | Human |
| Synonyms: | EGP1, EGP-1, TROP2, GA733-1, gp50, T16, TACSTD2, TROP-2, M1S1, TACD2 |
| Tag: | C-hFc |
| Expression Host: | HEK293 cells |
| Calculated MW: | 54.6 kDa |
| Observed MW: | 60-70 kDa |
| Gene ID: | 4070 |
| Protein Description: | High quality, high purity and low endotoxin recombinant Recombinant Human TROP-2/TACSTD2 Protein (RPCB0486), tested reactivity in HEK293 cells and has been validated in SDS-PAGE.100% guaranteed. |
| Endotoxin: | < 1 EU/μg of the protein by LAL method. |
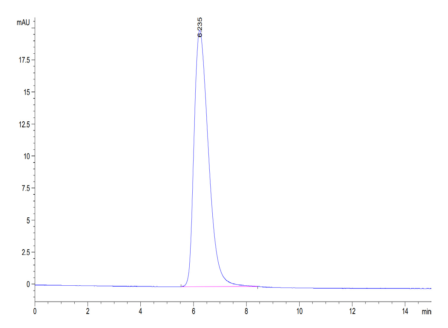
| Purity: | ≥ 95 % as determined by SDS-PAGE;≥ 95 % as determined by HPLC. |
| Formulation: | Lyophilized from 0.22 μm filtered solution in PBS (pH 7.4). Normally 8% trehalose is added as protectant before lyophilization. |
| Reconstitution: | Centrifuge the vial before opening. Reconstitute to a concentration of 0.1-0.5 mg/mL in sterile distilled water. Avoid vortex or vigorously pipetting the protein. For long term storage, it is recommended to add a carrier protein or stablizer (e.g. 0.1% BSA, 5% HSA, 10% FBS or 5% Trehalose), and aliquot the reconstituted protein solution to minimize free-thaw cycles. |
| Storage: | Store at -20℃.Store the lyophilized protein at -20℃ to -80 ℃ up to 1 year from the date of receipt. After reconstitution, the protein solution is stable at -20℃ for 3 months, at 2-8℃ for up to 1 week. |
Trop-2,also known as epithelial glycoprotein-1 antigen (EGP-1),is a protein that in humans is encoded by the TACSTD2 gene.Mutations of this gene result in gelatinous drop-like corneal dystrophy, an autosomal recessive disorder characterized by severe corneal amyloidosis leading to blindness.

